What Is Salvianolic Acid B?
What is Salvianolic Acid B?
Salvianolic Acid B is an organic compound belonging to the class of danshen compounds. It is derived from the root and rhizome extracts of Salvia miltiorrhiza, a plant of the Lamiaceae family. Salvianolic Acid B has two carboxyl groups and usually exists in different ion forms, such as potassium ions, calcium ions, sodium ions, ammonium ions, etc. Salvianolic Acid B is a brown-yellow dry powder, and the pure product is an off-white powder or a light yellow powder; it tastes slightly bitter and astringent, and has hygroscopic properties. It can be dissolved in water.
It is one of the main active ingredients in Salvia miltiorrhiza and has pharmacological effects on multiple organs. It has a protective effect on organs such as the heart, brain, liver, and kidneys, can resist myocardial ischemia-reperfusion injury, delay damage to cardiac microvascular endothelial cells, prevent atherosclerosis, affect cell apoptosis, and has a pre-adaptive protective effect on cardiac cells. Salvianolic Acid B can also pass through the blood-brain barrier, increase cerebral blood flow without affecting blood flow in other parts, and has the effects of anti-platelet aggregation, anti-thrombosis, inhibiting the increase of intracellular calcium content, scavenging free radicals, and promoting cerebral angiogenesis.

What functions does it have?
Antioxidant
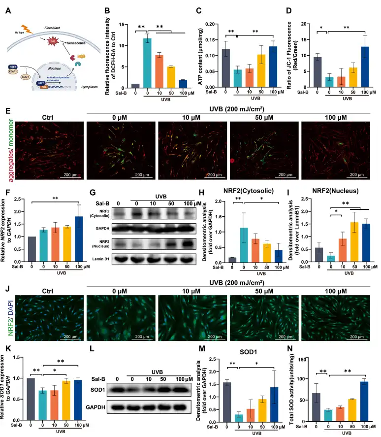
Salvianolic acid B has a strong antioxidant effect, can remove oxygen free radicals and inhibit lipid peroxidation. Its antioxidant effect is stronger than vitamin C, vitamin E and mannitol, and it is one of the strongest natural antioxidant products found so far. Pharmacological studies have shown that injection of salvianolic acid has a significant antioxidant effect, can inhibit platelet aggregation and thrombosis, and prolong the survival time of animals under hypoxic conditions.
Protect the heart
It has a protective effect on the heart, especially in myocardial ischemia-reperfusion injury. It can reduce cell damage after reperfusion, reduce the incidence of arrhythmias and cardiac dysfunction, reduce the content of peroxidation product malondialdehyde (MDA), and increase the activity of superoxide dismutase (SOD).
Protect the brain
It can pass through the blood-brain barrier and improve cerebral blood flow without stealing blood. It also has the effects of anti-platelet aggregation and anti-thrombosis, and can inhibit the increase of intracellular calcium content, remove free radicals, and promote cerebral angiogenesis.
Liver protection
It has the effects of anti-lipid peroxidation and anti-liver damage, can reduce the degree of liver tissue fibrosis, and is clinically used to treat chronic hepatitis B liver fibrosis with satisfactory results.
Anti-fibrosis
It can inhibit the HSC intracellular signal transduction of TGF-I and the expression of its receptor protein, thereby antagonizing TGF-B1 to promote HSC activation, and can inhibit the proliferation of activated FSC, inhibit FSC to generate extracellular matrix and reduce the deposition of collagen fibers in the liver. Other studies have shown that magnesium salt of salvianolic acid B has the effects of anti-lipid peroxidation and anti-liver damage, and has the function of reducing the degree of liver tissue fibrosis. It is clinically used to treat chronic hepatitis B liver fibrosis with satisfactory results.
Cardiovascular protection
It has a significant protective effect on the cardiovascular system. It can reduce myocardial ischemia-reperfusion injury, reduce the scope of myocardial infarction, reduce the content of malondialdehyde (MDA) in ischemic myocardial tissue, and increase the activity of superoxide dismutase (SOD).
By inhibiting platelet aggregation and thrombosis, salvianolic acid B can protect myocardial cells from damage, thereby preventing and treating cardiovascular diseases.
Anti-inflammatory
It also has certain anti-inflammatory effects, which can inhibit the release of inflammatory mediators and the infiltration of inflammatory cells, thereby reducing inflammatory reactions and tissue damage.
Pharmacological effects and applications
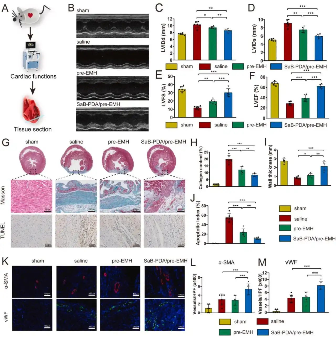
Protective effect of salvianolic acid B on MI/R injury
A large number of free radicals are generated during MI/R, which enhances the lipid peroxidation reaction of cell membranes, changes the membrane fluidity and permeability, and then leads to abnormal electrophysiological activity, inducing and promoting the occurrence of arrhythmias. Due to the enhanced lipid peroxidation reaction of myocardial cells, the content of peroxidation products such as malondialdehyde (MDA) in the myocardial ischemic area increases; lactate dehydrogenase (LDH) and creatine phosphokinase (CPK) in the coronary outflow fluid increase, and superoxide dismutase (SOD) in the myocardial tissue decreases. Studies have found that salvianolic acid B can significantly increase the activity of SOD in the myocardial tissue of rats with MI/R injury, and can effectively counteract the toxic effects caused by oxygen free radicals, thereby reducing the damage to myocardial cells.
Salvianolic acid B has the effect of inhibiting myocardial cell hypertrophy
The effect of salvianolic acid B on angiotensin Ⅱ (AngⅡ)-induced myocardial cell hypertrophy in neonatal rats was investigated. The results showed that salvianolic acid B can inhibit AngⅡ-induced myocardial cell hypertrophy, and the expression of atrial natriuretic peptide and brain natriuretic peptide mRNA decreased and the cell surface area decreased.
Salvianolic acid B can inhibit the formation of atherosclerosis
The effect of salvianolic acid B on atherosclerosis was investigated experimentally. The results showed that salvianolic acid B treatment of vascular smooth muscle cells can effectively inhibit platelet-derived growth factor (PDGF)-induced cell proliferation and migration, and significantly increase the expression of heme oxygenase-1 (HO-1); at the same time, salvianolic acid can significantly reduce the production of reactive oxygen species (ROS) and reduce the expression of nicotinamide adenine dinuclease
Salvianolic acid B can effectively reduce portal hypertension
Endothelin-1 (ET-1) was used to induce portal hypertension in mice, and the effect of salvianolic acid B on blood microcirculation in the liver of portal hypertensive mice was investigated. The results showed that compared with the control group, salvianolic acid B can significantly reduce the average blood flow and microcirculatory flow rate in the liver of portal hypertensive mice, thereby playing a role in reducing portal hypertension. Studies have shown that salvianolic acid B can reduce portal hypertension in rats, and studies have found that salvianolic acid B mainly works with the help of macrophages in rat liver.
Mechanism of salvianolic acid B regulating cardiovascular effects
Akt-eNOS signal mediates the protective effect of salvianolic acid B on MI/R injury: Studies have found that Akt-eNOS is one of the components of the reperfusion injury salvage kinase (RISK) signal transduction pathway, which affects the expression of downstream related proteins and thus has a protective effect on the heart. The rat MI/R injury model was prepared by ligating the coronary artery to investigate the protective effect of salvianolic acid B on MI/R injured rats. Studies have shown that salvianolic acid B can increase the phosphorylation level of Akt and lead to its activation. The activated Akt further activates its downstream target eNOS to phosphorylate it, and then exerts a protective effect on MI/R injury through a series of downstream biological effects.

TLR4-NFκB-TNF-α inflammatory pathway mediates salvianolic acid B to protect against myocardial cell injury: Inflammatory damage to myocardial cells in neonatal rats was induced by lipopolysaccharide (LPS), and the protective effect of salvianolic acid B on myocardial cell injury was explored. The results showed that the concentration of lactate dehydrogenase in this group after LPS administration was significantly higher than that in other groups, indicating that the model was successfully established; and after treatment with salvianolic acid B, the concentrations of LDH and TNF-α decreased significantly. At the same time, immunohistochemistry results showed that after LPS administration, the expression of Toll-like receptors 4 (TLR4) and NF-κB increased significantly; and after salvianolic acid B administration, the expression of TR4 and NF-κB decreased significantly.

Autophagy mediates salvianolic acid B to protect against myocardial cell injury: The effect of autophagy on starved myocardial cells was investigated experimentally, and the effect of salvianolic acid B on autophagy in starved myocardial cells was observed. The results showed that myocardial cells induced autophagy after starvation for 3 hours, leading to cell damage, and the expression of LC3-Ⅱ in starved cells showed a time-dependent increase; after administration of salvianolic acid B, the increase of LC3-Ⅱ was significantly inhibited, and cell viability and ATP levels in myocardial cells were also significantly increased.
Mitochondrial apoptosis pathway mediates salvianolic acid B to inhibit apoptosis of myocardial cells after myocardial infarction: A rat myocardial infarction model was established by ligating the left anterior descending branch of the coronary artery, and the effect of salvianolic acid B on apoptosis of myocardial cells in rats with myocardial infarction was investigated. The results showed that salvianolic acid B can significantly reduce the apoptosis rate of myocardial cells.

If you would like more information, please contact sales@sxytorganic.com
_1737093401309.png)
