What Does Nobiletin Do?
What does Nobiletin do?
Nobiletin is a flavonoid compound extracted from citrus plants. It belongs to polymethoxyflavonoids and is a natural product with multiple physiological activities. It is found in some citrus fruits. It has multiple biological activities, such as antioxidant, anti-inflammatory, and antibacterial. Previous epidemiological studies have shown that the higher the intake of flavonoids, the lower the cardiovascular risk. Therefore, Nobiletin should also have the effect of reducing the risk of disease. In addition, studies have shown that Nobiletin also has the potential to prevent Alzheimer's disease and inhibit allergies.
It comes from a variety of plants in the Rutaceae family, such as the peel of citrus, the peel of lime, and the leaves and stems of citrus. These plants are distributed in different regions, providing a rich plant resource base for the acquisition of Nobiletin. Nobiletin from different sources may have certain differences in content and activity, depending on factors such as the variety of the plant, the growth environment, and the post-harvest processing method.
Its polymethoxy structure gives it stronger physiological activity than other flavonoids. The presence of these methoxy groups may affect its interaction with various molecular targets in the body, thereby producing different biological effects. It also has relatively stable chemical properties, but under certain conditions, such as when affected by environmental factors such as light, high temperature, strong acid and strong alkali, its structure and activity may change. This sensitivity to environmental conditions also needs to be considered during research, production and storage to ensure that the quality and activity of nobiletin are not affected.

What are the potential effects?
Inhibits hypoxia-induced placental redox imbalance and offspring brain damage by regulating one-carbon metabolism.
It is one of the main polymethoxylated flavonoids in citrus peel and has antioxidant activity.
NOB can regulate placental redox balance by regulating one-carbon metabolism. Therefore, NOB can alleviate offspring brain damage caused by placental hypoxia. It provides new pharmacological evidence for NOB as a potential preventive and therapeutic drug against hypoxia-induced placental redox imbalance and DNA methylation.


Beneficial effects on lipid metabolism regulation
It is a polymethoxylated flavonoid compound unique to citrus fruits. It has a variety of biological activities, especially the regulation of lipid metabolism. Disturbance of lipid metabolism is the root cause of a series of metabolic disorders. Both in vivo and in vitro studies have shown that NOB and its metabolites have the ability to regulate conditions related to lipid metabolism disorders, including obesity, fatty liver, diabetes and atherosclerosis. In addition, they can slow the development of these diseases. Regulating inflammatory status, reducing oxidative stress, regulating microbiota and lipid metabolism pathways may be important mechanisms for NOB to exert its lipid metabolism effects.


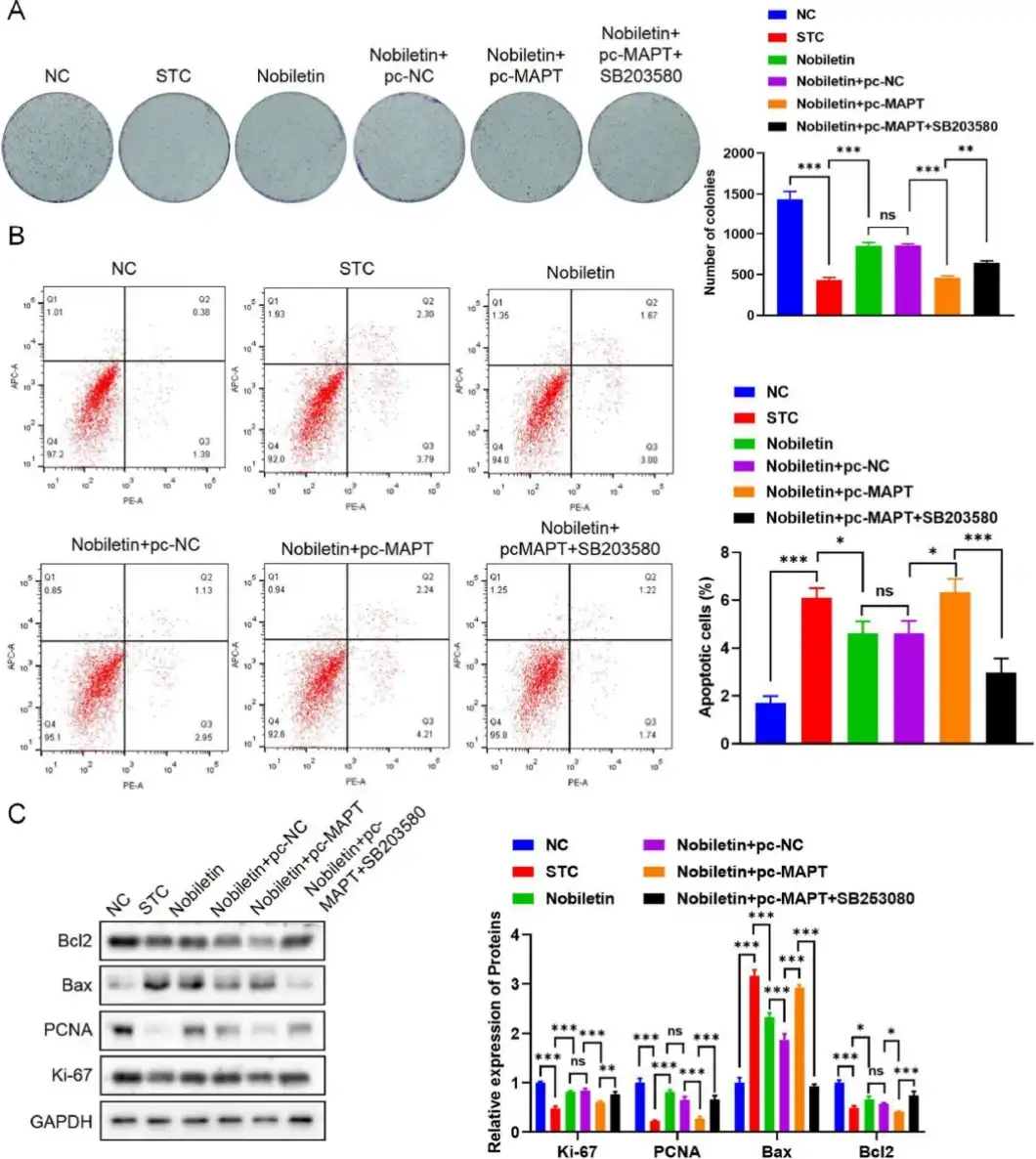
Alleviate constipation-associated depression by inhibiting MAPK signaling pathway by targeting MAPT
Reversed the increased cell proliferation and apoptosis observed in ICCs isolated from the STC model. The results of this study suggest that nobiletin has promising therapeutic potential in the treatment of STCs associated with depression. This potential may be attributed to its ability to modulate ICC function by targeting MAPT.


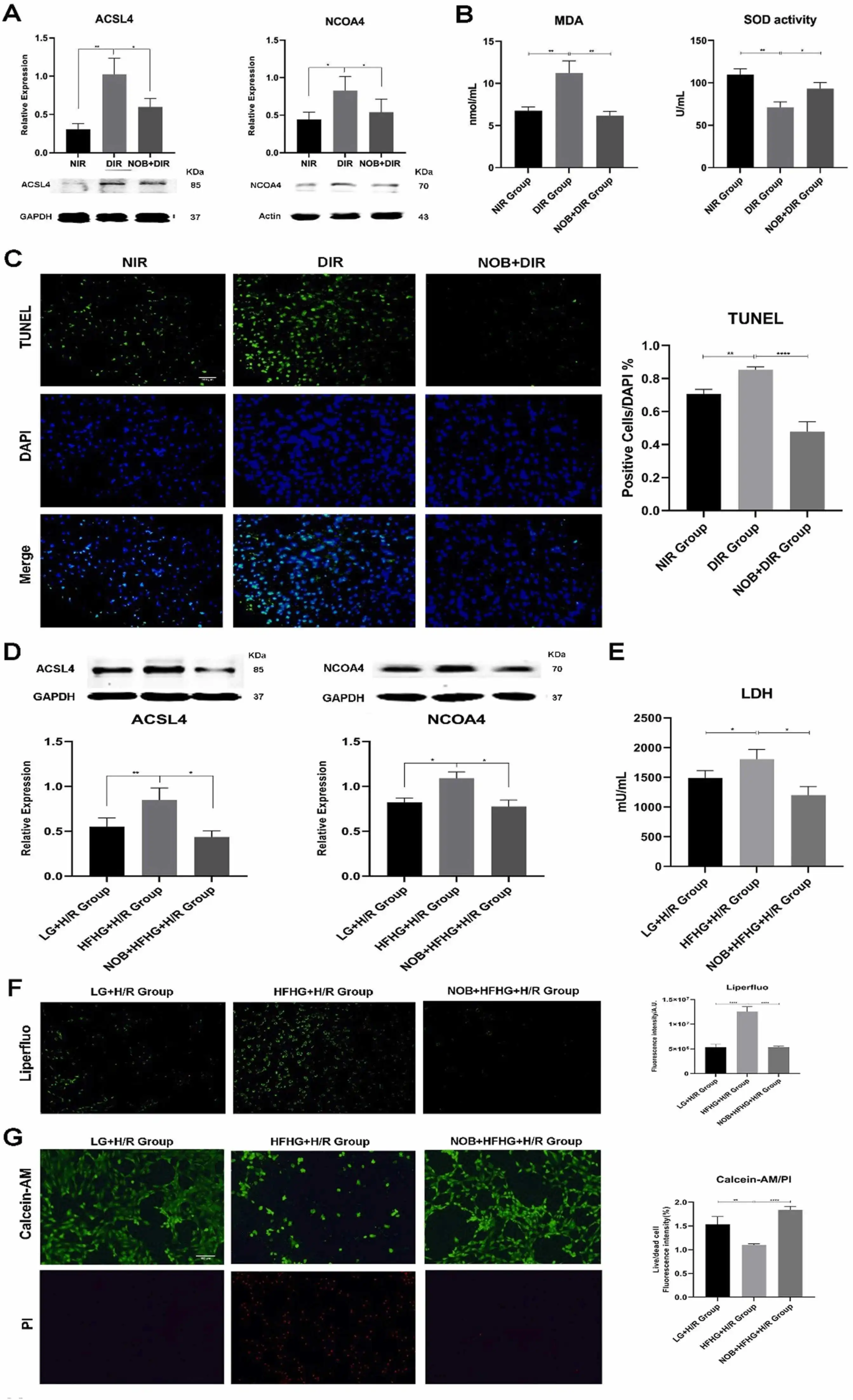
Alleviate myocardial ischemia-reperfusion injury in type 2 diabetic rats via ferroptosis
The susceptibility to myocardial IR injury is increased in mature T2DM rats, but not at the onset of T2DM, and this susceptibility is associated with ACSL4- and NCOA4-associated ferroptosis. In addition, nobiletin treatment alleviated oxidative stress and myocardial injury in mature T2DM rats, associated with the inhibition of ferroptosis.


What is the function?
Cardiovascular protection
Nobiletin can effectively prevent hemagglutination, thereby reducing the formation of thrombus, and has a positive effect on preventing cardiovascular and cerebrovascular diseases. It can lower blood pressure and further protect cardiovascular health. It improves local microcirculation and nutrient supply, which helps to maintain the normal function of the cardiovascular system.
Anti-inflammatory and immunomodulatory
It has a significant anti-inflammatory effect, can reduce inflammatory response and reduce tissue damage. Immunomodulatory: By regulating the immune system, it can enhance the body's immune function and improve resistance.
Antibacterial and antifungal
It has an inhibitory effect on a variety of fungi and can be used to treat or prevent infections caused by fungi.
Anti-allergic
It can inhibit allergic reactions and reduce allergic symptoms such as itchy skin, redness and swelling.
Cholesterol-lowering
It can lower the cholesterol level in the blood and help prevent cardiovascular diseases such as hyperlipidemia.
Carbohydrate metabolism promoter
As a promoter of carbohydrate metabolism, it also plays an important role in regulating metabolism in the body.
What can it be used for?
Health care
It has antioxidant activity, can regulate single-carbon metabolism and alleviate hypoxia-induced placental redox disorders. Its potential health effects are conducive to enhancing the added value of citrus fruits and can be developed and utilized as a potential health ingredient.
Food
Nobiletin has a regulatory effect on lipid metabolism. Regulating inflammatory states, reducing oxidative stress, regulating microbiota and lipid metabolic pathways may be important mechanisms for its lipid metabolism. Its excellent functions provide more possibilities for use as a food additive, which helps to maximize the beneficial effects of citrus fruits.
Medicine
It has broad application prospects in the field of medicine, especially in the fields of antifungal and anti-inflammatory. Its multiple pharmacological effects make it a potential drug ingredient, and more related pharmaceutical products can be further studied and developed.

If you would like more information, please contact sales@sxytorganic.com
_1737093401309.png)
