Learn about the benefits of oxymatrine powder
What is oxymatrine?
Oxymatrine Powder, also known as matrine, is a natural active ingredient extracted from the dried roots of the leguminous plant Sophora flavescens. It is mainly oxymatrine and contains a small amount of oxysophorocarpine. It is mainly found in the leguminous plants Sophora flavescens Ait., S. tonkinensis Gagnep, S. alopecuroides L. and S. viciifolia Hance.
It has a wide range of biological activities, such as anti-inflammatory, analgesic, antiarrhythmic, antitussive, and bactericidal effects. Among them, the nitrogen atom of oxymatrine is bound to oxygen by a coordination bond. Studies have shown that matrine and oxymatrine can be converted into each other, and oxymatrine can be converted into matrine by cleavage of the nitrogen-oxygen bond under certain conditions. In addition, matrine alkaloids are also widely used in agriculture, mainly for the prevention and control of various pests such as pine caterpillars, tea caterpillars, cabbage worms, etc., with insecticidal activity, bactericidal activity, and regulation of plant growth.

What are the health benefits?
Anti-allergy
It can inhibit the release of histamine from mast cells caused by IgE and self-antigens, play an anti-allergic effect, inhibit physical pain, chemical irritation pain and neuropathic pain, and relieve skin pain caused by inflammatory allergies.
Whitening
It has the effect of inhibiting tyrosinase, inhibiting the production of melanin, and has a whitening effect. By inhibiting tyrosinase, oxymatrine can reduce pigmentation caused by skin aging and ultraviolet radiation.
Anti-wrinkle
It has lower cytotoxicity than the anti-wrinkle agent retinol, and exhibits an inhibitory effect on collagenase activity and a promoting effect on collagen biosynthesis at the molecular level, and has the effect of improving skin wrinkles.
Anti-inflammatory
It can inhibit the production of inflammatory mediators such as leukotrienes and prostaglandins, reduce the migration and infiltration of inflammatory cells, and thus reduce tissue damage. It has a good therapeutic effect on non-infectious inflammatory diseases such as allergic dermatitis and rheumatoid arthritis. Attention should be paid to individual differences and possible adverse reactions.
Antibacterial activity
It can effectively inhibit the growth and reproduction of a variety of bacteria, including Gram-positive and Gram-negative bacteria. It can be used for skin surface disinfection or adjuvant treatment of mild infections caused by specific bacteria. When using, follow the doctor's advice and avoid long-term and large-area use to prevent the development of drug resistance.
Antiviral activity
It can interfere with key enzymes in the viral replication process, such as reverse transcriptase and DNA-dependent RNA polymerase, thereby inhibiting the spread and proliferation of viruses. It is suitable for the treatment of infectious diseases caused by specific viruses. The patient's drug sensitivity and side effects must be monitored.
Promote hair growth
It has been proven to be an effective antibacterial agent that promotes new hair growth and circulation. Combined with other Chinese herbal extracts, it has anti-inflammatory, blood circulation and cell regeneration effects, providing rich nutrition for hair and scalp.
Immunomodulation
It has the effect of promoting macrophage activation and enhancing the activity of natural killer cells (NK), thereby improving the body's immunity. It exerts its immunomodulatory effect by enhancing the body's defense against pathogens. Oxymatrine can be used to treat certain autoimmune diseases or infectious diseases.
Anti-inflammatory mechanism of oxymatrine
Oxymatrine inhibits neuroinflammation by regulating the M1/M2 phenotype polarization of N9 microglia through the TLR4/NF-κB signaling pathway
1. Effect of OMT on N9 microglia viability

2. Effect of OMT pretreatment on NO and inflammatory cytokine secretion of LPS-stimulated N9 cells

3. Effect of OMT pretreatment on the morphology of LPS-stimulated N9 microglia

4. Effect of OMT pretreatment on M1/M2 phenotype markers of LPS-stimulated N9 microglia
In LPS-stimulated N9 cells, OMT pretreatment reversed the phenotype polarization of microglia (from M1 phenotype to M2 phenotype)

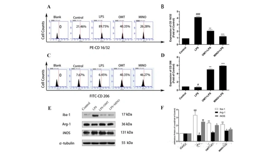
Effect of OMT pretreatment on LPS-induced CD206 and CD16/32 expression in N9 cells

5. Effect of OMT pretreatment on LPS-induced TLR4/NF-κB signaling pathway in N9 cells

What fields is it used in?
Cosmetic field
It has antibacterial, anti-inflammatory, whitening, anti-wrinkle and other properties. These properties make oxymatrine a popular ingredient in the cosmetics industry. It is widely used in acne and anti-inflammatory, whitening skin care and anti-wrinkle products to improve skin condition.

Medical field
In the medical field, it is used to treat various infectious diseases, such as pneumonia, enteritis, etc. In addition, it also has anti-inflammatory, anti-allergic, antioxidant and other effects, and can be used to treat a variety of inflammatory diseases and allergic diseases.
Agricultural field
In agriculture, it can be used as a plant growth regulator to promote plant growth and increase crop yield and quality. It can also be used to prevent and control pests and diseases and improve the disease resistance of crops.
If you would like more information, please contact sales@sxytorganic.com
_1737093401309.png)
