Hypericin 0.3%
EINECS:208-941-0
Molecular formula: C30H16O8
Molecular weight: 504.44
Shelf Life: 24 months
Storage Conditions: Cool And Dry Place
Shipping Speed:1-3 days
Certifications: ISO9001,ISO22000,Kosher,Halal,HACCP
- Fast Delievery
- Quality Assurance
- 24/7 Customer Service
Product Introduction
What is hypericin?
Hypericin 0.3% is a dianthrone compound extracted from Hypericum perforatum. It is the most biologically active substance in Hypericum perforatum and has multiple pharmacological effects. It has a special fragrance and bitter taste. It is insoluble in water and easily soluble in pyridine and other organic bases. It has the effects of inhibiting the central nervous system and calming down. It can enhance immunity when added to health products. It is also used as an antidepressant in Europe.

Functions of Hypericin Powder
- Antioxidant: It has the ability to scavenge free radicals, can help reduce cell damage and prevent oxidative stress.
- Anti-inflammatory: It can inhibit the production of inflammatory mediators and reduce inflammatory reactions such as tissue redness and swelling.
- Anti-platelet aggregation: It can affect the function of platelets, reduce blood viscosity and prevent thrombosis.
- Lowering blood lipids: It can lower blood lipids by regulating lipid metabolism and reducing low-density lipoprotein cholesterol levels.
- Lowering blood sugar: It may improve blood sugar control by increasing insulin sensitivity or promoting glucose utilization.
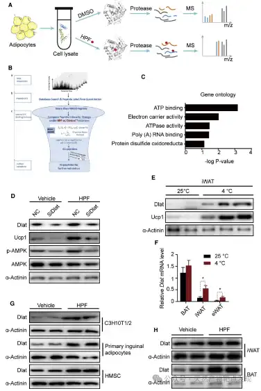
Hypericin triggers adipose tissue thermogenesis through the Dlat-AMPK signaling axis, thereby inhibiting obesity—LIP-MS target identification
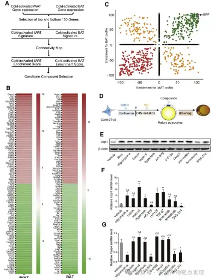
1. Use CMap to identify small molecule thermogenic activators

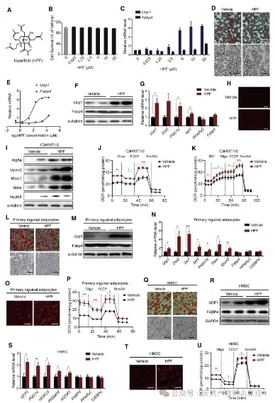
2. Validation of HPF as a new thermogenesis inducer

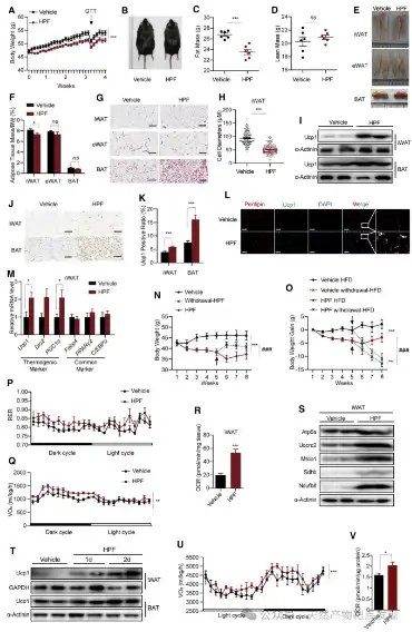
3. HPF prevents obesity and improves obesity-related metabolic dysfunction in mice by activating thermogenesis

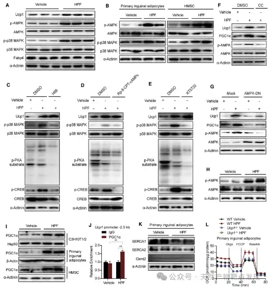
4.hpf-mediated browning depends on the activation of AMPK signaling

5. Use LiP-SMap to identify potential HPF targets

6.Dlat is a direct target and mediator of HPF-mediated adipocyte browning

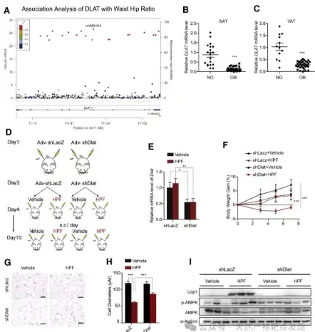
7. Correlation between genetic variation of DLAT and human obesity

In conclusion
We found that cold exposure upregulated Dlat, and the expression of Dlat in adipose tissue was significantly reduced in obese individuals. Due to its role in HPF-mediated upregulation of adipose tissue thermogenesis, Dlat may be a useful target for the treatment of obesity, providing support for further research on HPF and Dlat. The lead compound HPF can be structurally optimized or used to find related compounds to achieve higher binding affinity, optimal pharmacokinetic properties, and reduce adverse reactions in animal and human trials.

Application Industry
Medicine: Mainly used for anti-inflammatory, immunomodulatory and antiviral treatment.
Food: As a natural pigment and flavor enhancer, it is used to enhance the color and flavor of food.
Cosmetic Medicine: Because of its precious gold-like properties, it is widely used in cosmetic medical products. Specific application methods may include adding it to certain skin care products or beauty products.
Formulation Of Hypericin Powder
Capusle Formulation

Tablet Formulation

Solid Drink Formula

Certificates
YTBIO is developing in an all-round way. We have our own factory, quality inspection and R&D team. We are committed to providing customers with the best quality Vitamin K3 Powder and services. It is our original intention to let every consumer enjoy high-quality and healthy products. If you have any needs or questions about our products, please feel free to contact us and we will reply you as soon as possible.

Packaging and Shipping

Our Factory

_1737093401309.png)
