Acacetin Powder
EINECS: 207-552-3
Molecular formula: C16H12O5
Molecular weight: 284.26
Appearance: Yellow Powder
Shelf Life: 24 months
Storage Conditions: Cool And Dry Place
Test: HPLC
Shipping Speed:1-3 days
Certifications: ISO9001,ISO22000,Kosher,Halal,HACCP
- Fast Delievery
- Quality Assurance
- 24/7 Customer Service
Product Introduction
What is Acacetin?
Acacetin Powder, also known as 5,7-dihydroxy-4'-methoxyflavone, is a natural flavonoid compound widely found in nature. It is a yellow powder with two phenolic hydroxyl groups and a conjugated carbonyl structure. It is mainly derived from Acacia leguminous plants, such as acacia trees and locust trees. Acacetin is widely found in nature and can be extracted and purified from a variety of plants, such as thistle, airplane grass, buddleja, chrysanthemum, etc. It is widely used in industries such as food,medicine and cosmetics, and has multiple biological activities, such as antioxidant and anti-inflammatory effects, which may be of great help to human health.

Functions of Acacetin
Antioxidant and Anti-Inflammatory: Has significant antioxidant and anti-inflammatory properties. It inhibits the production of inflammatory mediators and reduces oxidative stress, thereby protecting cells from damage.
Antibacterial: It also has antibacterial effects, can inhibit the growth of a variety of bacteria, and has a certain therapeutic effect on certain infectious diseases.
Protect the heart and nervous system: It also has a significant effect in protecting the heart and nervous system. It can regulate the immune system and reduce the risk of cardiovascular disease.
Cardiovascular protection: Helps protect the cardiovascular system and prevent the occurrence of cardiovascular diseases.
Regulates lipid metabolism: Acacetin Powder regulates lipid metabolism in the body and helps manage weight and blood lipid levels.
Prevents Osteoporosis: Also helps prevent osteoporosis by promoting calcium absorption and utilization.
Acacetin targets COX-2 degradation to relieve rheumatoid arthritis
It inhibits the production of proinflammatory cytokines and inflammation-related pathways, and plays an excellent anti-inflammatory role in RA. This study proves that it is a new type of HSP90 ATPase inhibitor that can inhibit the functional folding of client protein COX-2 and promote its ubiquitin degradation, thereby achieving anti-inflammatory effects.

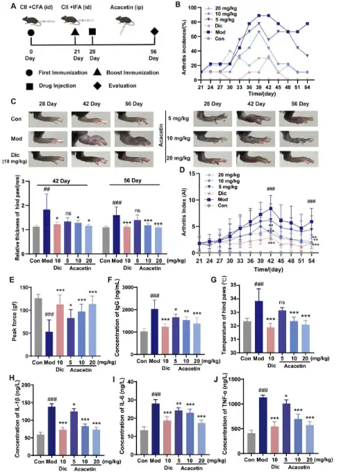
1. Alleviate CII-induced RA mice in vivo
Relieves swelling, pain, local temperature increase and inflammation in rheumatoid arthritis mice

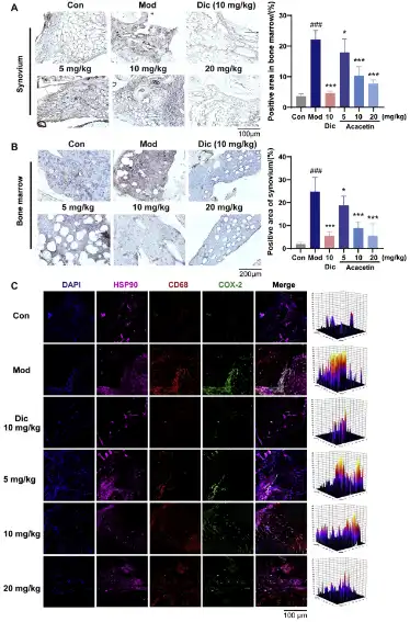
Alleviates bone erosion and synovial hyperplasia in RA mice

2. Target protein capture and interaction verification

3. Ac targets the ATP domain of HSP90 protein

4.Ac induces ubiquitin-dependent degradation of COX-2 and downregulates inflammation-related signaling pathways by inhibiting HSP90 ATPase

5. Targeting HSP90 downregulates COX-2 expression in RA macrophages
Ac targets HSP90 in macrophages of RA mouse paws and promotes COX-2 degradation, thereby exerting anti-inflammatory effects

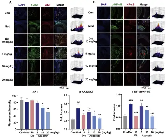
Ac affects PI3K-AKT and NF-κB signaling pathways in vivo

Conclusion: Ac inhibits HSP90 by binding to its ATP domain, resulting in the release of COX-2 from HSP90 and subsequently promoting ubiquitin-mediated COX-2 degradation. These findings provide a new therapeutic strategy for RA. HSP90 ATPase may become a potential target for alleviating RA.

Application of Acacetin
Medicine
Acacetin Powder is widely used in the pharmaceutical industry and has obvious anti-inflammatory and antioxidant effects. Studies have shown that acacia can be used to prepare anti-inflammatory drugs, etc., which can promote wound healing and improve immunity.
Cosmetics
Because it is rich in a variety of nutrients beneficial to the human body and has good moisturizing properties, it is widely used in various types of skin care products, such as creams, essence water, masks, etc.
Food
As a natural food additive, it can be used in the manufacturing process of various foods such as bread, cakes, candies, beverages, etc., which can not only increase the nutritional value and functionality of the product, but also improve the product quality and taste. In addition, some high-end foods also use acacia to enhance health functions to meet the needs of different consumer groups.
Formulation Of Acacetin
Capusle Formulation

Tablet Formulation

Solid Drink Formula

Certificates
YTBIO is developing in an all-round way. We have our own factory, quality inspection and R&D team. We are committed to providing customers with the best quality Acacetin Powder and services. It is our original intention to let every consumer enjoy high-quality and healthy products. If you have any needs or questions about our products, please feel free to contact us and we will reply you as soon as possible.

Packaging and Shipping

Our Factory

_1737093401309.png)
